Notes on Lua implementation
Parser
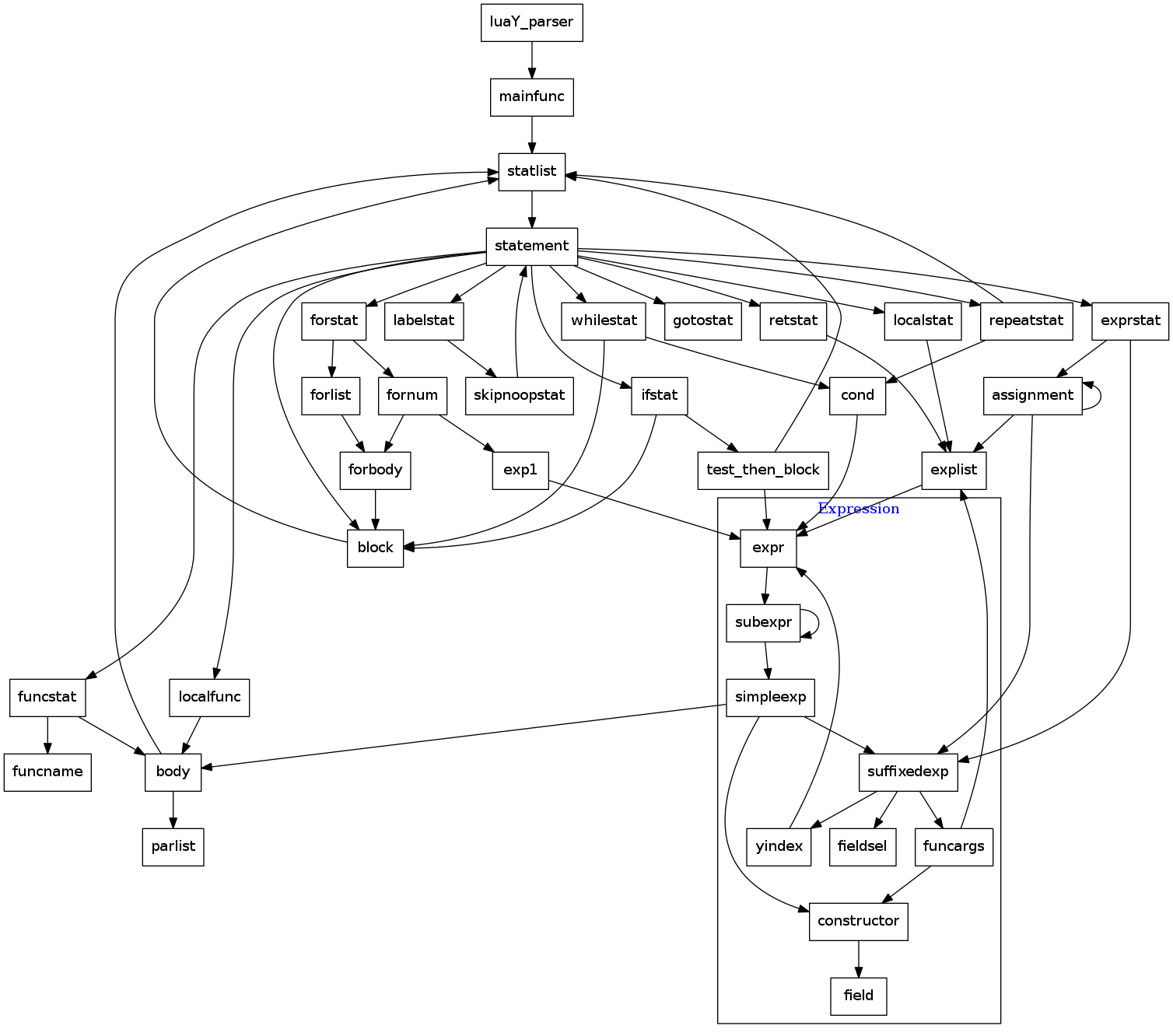
Lua uses a recursive descent parser, which generates code on-the-fly, similar to PL/0.
Callgraph:

Calltree
Calltree of Lua 5.3 for following simple program:
#include "lua.hpp"
int main()
{
lua_State *L = luaL_newstate();
luaL_openlibs(L); // open standard libraries
luaL_loadstring(L, R"(
x = 10 * 5
print(x)
)");
lua_pcall(L, 0, LUA_MULTRET, 0);
lua_close(L);
}
Releases
